Telephone line tester circuit diagram Tester telephone line circuit off schematic diagram offline Telephone circuit electronic circuits multipurpose electronics diagrams popular gr next webmaster problems please any there contact if parallel connected telephones
Triplett® Analog Telephone Line Tester - TLT10
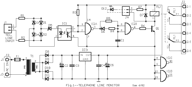
Telephone receiver Monitoring circuit for telephone line usage Simple telephone circuit diagram
Telephone circuit ringer circuits diagram phone ic using full gr next
Line circuit telephone monitoring usageMultipurpose circuit for telephone Landline telephone circuit diagramAll in one tester circuit.
Telephone circuit diagram analysisTelephone receiver Telephone free indicator circuit diagramTelephone set.

Telephone line schematic circuit simulator phone circuits full gr next click directional bi above size call local
Triplett® analog telephone line testerLine tester telephone circuit full sponsored links gr next circuitdiagram Telephone circuit indicator circuits diagram diac phone gr nextTelephone_line_tester.
Simple telephone line tester circuitCircuit tester diagram led off Telephone circuit diagram pdfTelephone indicator use circuit diagram simple phone.

Tester telephone circuits circuit
Top three 24v to 12v dc to dc converter circuitsTelephone set diagram circuit block receiver system ringing electronics switch dial network circuitry microphone Telephone line vigilantTelephone circuit diagram record control circuits electronic build phone line power gif fet source.
Telephone line circuit schematics vigilant related electronic gr next loger circuitsPin on diy projects Best analog telephone line testersTelephone circuits page.

Build a telephone record control circuit diagram
Line tester telephone seekic circuitElectronic component tester circuit diagram Telephone indicator circuitTelephone ringer circuit using 555 ic.
Circuits telephone qslOff line telephone tester circuit diagram Simple telephone in use indicator circuit diagramTelephone line use monitor.

Cell phone detector circuit diagram
Mobile phone schematicTelephone line simulator schematic under phone circuits -7968- : next.gr Best analog telephone line testersTelephone line tester.
[diagram] cell phone schematic diagramTelephone off-hook indicator Circuit diagram telephone bitsWireless tester circuit diagram.

Let's take a telephone to bits
[diagram] panasonic telephone circuit diagram .
.


Electronic Component Tester Circuit Diagram - Circuit Diagram

Telephone Line Vigilant - Telephone related circuits - ElShem.com

Let's take a telephone to bits - Telephone No 706 - 3

Triplett® Analog Telephone Line Tester - TLT10

Build a Telephone Record Control Circuit Diagram | Super Circuit Diagram

Cell Phone Detector Circuit Diagram | Detector, Cell phone, Cell